Motivation
Building materials have been responsible for a large fraction of the increase in global greenhouse gas (GHG) emissions over the past two decades [Global resources outlook, 2019], and the big wave of global urbanization is still to come. The mass of our built environments has exceeded the total mass of the living biosphere, and this anthropogenic mass will likely double by 2040 if exponential growth continues [Elhacham et al., 2020]. While operational emissions are already being addressed by policy at many locations, including Switzerland and Singapore, embodied emissions are still on the rise and already exceed the greenhouse gas emissions (GHG) of building operation over the lifetime of modern buildings [Shinde et al., 2024]. It will be impossible to keep the goals of the Paris climate agreement without reducing the climate impacts from building materials.
Circular Economy (CE) is widely acknowledged as key to lower embodied emissions of materials in the building sector. However, the extent of possible emission reduction and which strategies are most effective in reducing GHG emissions are not yet clear. One major barrier is missing information about where and when components and materials are needed or discarded (i.e. become available for circular use). The United Nations Environment Programme states in its recently released report on “Building Materials and the Climate: Constructing a New Future” that “tools and access to transparent quality data needs to be prioritised […] Tools and frameworks could enable comparison of the pros and cons of different building materials in terms of their embodied, operational and end-of-life climate greenhouse gas emissions.” [UN Environment Programme, 2023]. While the need for such tools and frameworks is evident, policies may be needed to incentivise their development, as they are not necessarily economical. As a decision basis for policy makers, research is needed to specify the kind of tools and frameworks needed and develop prototypes of those and illustrate their use. This is exactly what our project is aiming to do.
Project goal
CFC provides frameworks and tools for information management (1) to inform policies about the potential GHG savings of CE strategies in construction and hence to help set the right priorities and (2) to facilitate circular design and create systems for incentives and marketplaces to make the CE happen. These information management frameworks and tools shall enable the move from a system of urban mining to one of urban harvesting, where materials and component availability and demands are mapped in space in time, facilitating a better planning of secondary resource use and allowing for identification of environmentally beneficial primary materials and components as well as their circular use.
Approach
A transition towards Circular Built Environments should be viewed as a paradigm shift. CFC research supports such a shift by integrating multiple issues that co-exist in the multisystemic Circular Economy. CFC research is multidisciplinary, multisystemic, multiscale, modal, and methodological. CFC adopts two different perspectives in the research: the material perspective and the actor perspective.
From a material perspective:
- We map secondary resources in the building stock over time and space. This includes a quantification of component/material inflows (demands from new constructions/renovations) and outflows (availability from dismantling/renovations) into and out of the building stock. This includes the built structures as well as the building systems (e.g. heating/cooling systems). [Science & Engineering pillars]
 - We assess environmental impacts of the building sector under various policy scenarios (including increased reuse/recycling of building components and structures, increased use of biomass materials, etc.) to quantify the GHG savings achievable and to identify the most promising policies. [Engineering & Governance pillars]
 
From an actors perspective:
- We provide tools to support the consideration of reduced embodied GHG emissions in the context of building design. While such assessments primarily target new designs, they can also be used to assess the CE potential of existing buildings. [Engineering & Design pillars]
 - We provide tools for data (asset) management to incentivize and enable the exchange of circular construction components and materials (to make the policies from point 1 happen). [Science & Engineering pillars]
 
The novel methods developed by CFC explicitly integrate across all scales present in the FCL Global programme, to differing extents: our methods cover materials, built structures, cities, and settlement systems. Moreover, the multi-decade lifespans of built structures require methodologies that are inherently future-oriented. CFC supports the transition to a Circular Economy in the construction sector by providing policy recommendations and prototype information platforms. This should be viewed as a first important step to prepare for the paradigm shift needed to keep GHG emissions of the construction sector within safe planetary boundaries.
CFC contribution to the 4 pillars
Science
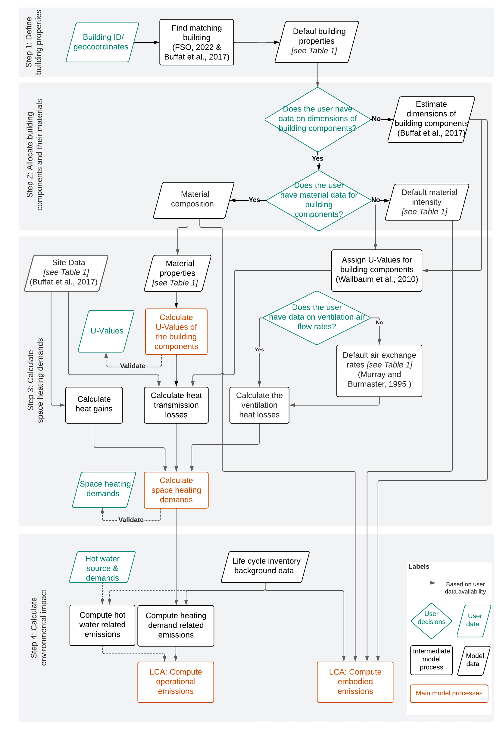
We are advancing the state-of-the-art in science by exploring new strategies and approaches to information modeling and management for circular future cities. For example, we are developing a first model for assessing the environmental impacts of building materials and operational impacts for a whole city/country. The latter is important, as material choices affect the operational energy demand (heating and cooling). Furthermore, we are developing a parametric archetype model to address the lack of available data in parts of the world (including Singapore) with respect to the building material stock. The bottom-up building stock models developed within the project allow for evaluating the ecological performance of increased circularity practices in the building sector (policy scenario assessment). We also develop novel information platforms for enabling the exchange of circular construction components and materials. This includes a decentralized data marketplace framework which facilitates efficient data transactions and incentivizes data storage, maintenance, and exchange. We widely publish our research in scientific journals and present our findings at scientific conferences.
Engineering
We adopt an environmental-engineering approach towards assessing circularity and sustainability. Moreover, we are developing engineering tools, including spatiotemporal material-flow analysis, artificial-intelligence based approaches for estimating material composition of buildings and quantifying the availability of secondary resources, and digital design and modeling prototypes. We also look into applications of new materials in the building sector and assessing the environmental impacts of these.
Design
We aim to support building design with tools that enable the designer to assess the circularity potential and environmental sustainability of their design.
Governance
We share our findings through our advisory board meetings. This advisory board includes Singaporean, Swiss and international players from authorities (on national, regional and city level), sectoral organizations, NGOs and industry, and serves both as a sounding board and as a means to reach potential new collaborators. Additionally, some of our information-management tools address data governance. For example, the decentralized data marketplaces represent a new paradigm for data governance by substituting common top-down with bottom-up approaches.
Literature cited
[Global resources outlook, 2019] Oberle B, Bringezu S, Hatfield-Dodds S, Hellweg S, Schandl H, Clement J. Global resources outlook: 2019. International Resource Panel, United Nations Envio, Paris, France; 2019.
[Elhacham et al., 2020] Elhacham E, Ben-Uri L, Grozovski J, Bar-On YM, Milo R. Global human-made mass exceeds all living biomass. Nature. 2020 Dec 17;588(7838):442-4.
[Shinde et al., 2024] Shinde R, Kim A, Hellweg S. Bottom-up LCA building stock model: Tool for future building-management scenarios. Journal of Cleaner Production. 2024 Jan 1;434:140272.
[UN Environment Programme, 2023] United Nations Environment Programme (2023). Building Materials and the Climate: Constructing a New Future. Nairobi


























